

赵靖云同志事迹材料
进入北京日报社工作30年来,赵靖云同志始终以高度的责任感和使命感投入工作,经过新闻业务多岗位历练。他撰写的稿件、编辑的作品、创办的栏目多次获得中国新闻奖和北京新闻奖。他有着丰富的媒体从业经验,是新闻宣传领域的专家型人才,29岁即获得北京市优秀青年知识分子的荣誉称号。2004年赵靖云同志走上报业集团领导岗位后,始终坚持“新闻立报,人民至上,内容为王,创新制胜”的理念,突出党报核心功能,在报纸发展定位、版面架构调整、新闻生产制度建设、内容建设、媒体融合发展等方面倾心尽力,取得突出成绩,增强了京报集团的舆论引导能力、市场竞争能力和持续发展能力。
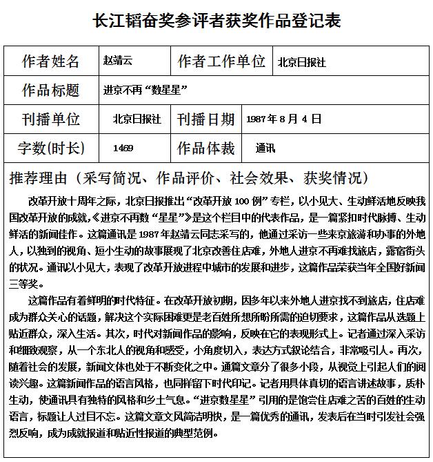
初当记者时,赵靖云同志采写了大量紧扣时代脉搏、生动鲜活的新闻作品。1987年,他通过采访一些来京旅游和办事的外地人,撰写的通讯《进京不再数“星星”》成为新闻通讯的佳作名篇,荣获当年全国好新闻三等奖。他采写的新闻,多选取重大题材、宏观角度,在扎实采访、占有翔实材料的基础上,用夹叙夹议的方法和有思辨色彩的语言,表现出敏锐的观察能力和精深的专业水准。
赵靖云同志是2004年以来北京日报多次改扩版的方案设计者和执行人。他认真研究报业发展趋势和受众变化,结合党报功能和日报具体情况,对报纸内容和形式进行一系列改革创新。赵靖云同志主持创建北京日报特别报道部并创办“今日关注”版,成为全国省级党报第一个全天候、全方位、全领域新闻覆盖的热点新闻兼深度报道栏目。该版用及时、全面、透彻、生动的报道,庄重、大方的版式风格,获得中宣部和市委宣传部领导和读者的广泛赞誉,获评北京新闻奖优秀专栏,成为北京日报“黄金版面”,先后有多家兄弟媒体前来取经“克隆”的模式。
2008年北京奥运会,他主持策划北京日报奥运报道,同时编辑出版奥运会历史上第一份中文官方会刊。每天24小时在报社,白天和记者商量新闻点选取和呈现方式,晚上带着编辑们琢磨版面、选取照片、推敲标题。北京日报和奥运官方会刊的报道大胆创新,版面精致美观、大气磅礴,给读者以美的享受。时任中共中央政治局常委李长春同志在奥运官方会刊版面上亲笔批示:“会刊办得好,信息量大,印刷精美,编排生动,引人入胜。”时任中共中央政治局委员、北京市委书记、北京奥组委主席刘淇也对京报集团的奥运报道给予高度评价。
在赵靖云同志的积极推动下,北京日报一版开辟 《记者走一线》栏目,让记者回归到新闻现场去写生动鲜活的报道。他指导每一篇见报稿件的采写,并以此为突破口,促进了全报社记者切实转变工作作风,使“三贴近”切实成为党报改进和加强新闻宣传工作的重要原则。
他主持策划了《纪念小平百年诞辰》、《劳动改变中国》、《星火燎原》等一系列大型专题报道;主持创办了一大批名牌栏目,不断推动北京日报做深、做精、做细。2009年新中国成立60周年,赵靖云主持策划了浓墨重彩的报道——在要闻版推出“辉煌北京六十年”专栏。其中的通讯《沈大妈一家看病记》,以一家人的切身经历折射出社会保障制度的变革历程,彰显了共产党人以人为本的执政理念。时任中共中央政治局委员、中宣部部长刘云山同志批示:“如何小中见大地宣传中央的重大决策,如何使我们的新闻生动鲜活,增强吸引力、可读性?《沈大妈一家看病记》值得一读。”
北京日报的《理论周刊》、《七日谈》以及《纪事》在业界享有很高的知名度。《理论周刊》请大家写小文章,深入浅出;《七日谈》面对争论敢于亮剑,旗帜鲜明;《纪实》深挖历史,还原真相,启迪未来。这几个名牌栏目都由总编辑赵靖云亲自牵头策划、全程把关,他参加每一次选题会,出主意、出思路,与记者反复切磋采写角度,亲自审核每一张大样。正是这份事必躬亲、一丝不苟的认真态度,保证了这些名专栏始终保持高水准,多次受到中宣部领导的表扬。刘奇葆同志更是把北京日报与人民日报、光明日报、求是杂志等中央级大报一起并列为重要的主流媒体。北京市主要领导也多次表扬,北京日报是一张信得过、靠得住的党报,这一切都与赵靖云同志责任心、事业心、进取心密可不分。
赵靖云同志担任总编辑以来,北京日报新闻采编业务成绩斐然,荣获中国新闻奖9个,北京好新闻组织策划奖5个,北京市好新闻一等奖43个,二等奖29个,三等奖19个,在全国省市级党报中遥遥领先。
面对传媒格局的风云突变,赵靖云锐意改革、积极创新,主动迎接新媒体的挑战,多渠道探索媒体融合发展的道路。他多次强调,我们做新媒体不是为了挣钱,而是要学习新媒体的技术、新媒体的表达方式,思想和行动都跟上时代的步伐,借助新媒体把党报影响力扩大到更广阔的人群中去。在他的积极推动下,北京日报目前拥有官方微博、微信、客户端等多个新媒体品种。他大力推进部门做新媒体,仅仅两年时间,编辑部微信矩阵初步形成,17个各具特色的小号异常活跃,其中以长安街知事最具代表性,该微信公号上线一年多,影响力跃居全国时政类公号前5名,粉丝数激增至23万,并与今日头条、彭拜新闻等建立了付费合作模式,显现出较强的内容价值兑现能力。2016年年初,以长安街知事APP正式上线,成为北京日报在报纸以外另一块重要阵地,编辑部实现报纸与新媒体两翼齐飞的战略转移。
赵靖云同志重视人才队伍建设,积极发现人才、培养人才,为年轻记者成长创造空间。他倡导推出“记者自由人制度”,让记者不再为每月基础的任务量所困扰,可以全身心投入做体现党报核心功能的深度新闻。他为骨干记者在一版重要位置量身打造名专栏,先后推出“方芳看急诊”“东亮盯治污”“晓燕跑教育”等系列走转改蹲点报道,为记者成名创造条件。他身先士卒,倡导部门主任带领年轻记者采写稿件,《小平夹克衫感动三代人》、《仇庄61户村民寻家风立家训》和评论《扎根本国土壤的制度才有生命力》分别获得中国新闻奖二等奖。他大胆启动新人,目前编辑部中层干部平均年龄44岁,是一支充满朝气、充满活力、充满干劲的团队,其中原社会新闻部主任李学梅被评为全国劳动模范,成为北京日报历史上时隔60年后第二位享此殊荣的年轻主任。
工作简历:
1986.08—1989.10 在北京日报财贸部任记者
1989.10—1991.12 在北京日报总编室任编辑
1991.12—1997.10 在北京日报财贸部任记者
1997.10—1999.03 在北京日报财贸部任副主任
1999.03—2000.10 在北京日报经济新闻采编中心任主编(副处级)
2000.10—2004.04 在北京日报特别报道部任主任(正处级)
2004.04—2009.06 在北京日报社任副总编辑、报业集团社委会委员、北京日报编委
2009.06— 在北京日报社任党组副书记、总编辑、北京日报报业集团社务委员会副主任
2009.08— 在北京日报社任副社长

1987-8-4 改革 开放 搞活 一百例
一位常来北京饱尝过“住店难”之苦的东北人谈感受——
进 京 不 再“数 星 星”
国营、集体、个体一齐上的方针,使本市旅店业迅速发展:5年前全市仅有饭店、旅馆512家,床位7万多张;如今已有3900多家饭店、旅馆,43万张床位
前几年,北京的“住店难”是出了名的。一些来京办事或旅游的外地人找不到旅馆,只好露宿车站或街头。有人专门为此编了顺口溜:“想北京,盼北京,到了北京数星星。”
经过了几年的改革、开放、搞活,这种情形有没有得到改变呢?请听听一位“过来人”的亲身感受——
五年前,澡堂子里忍半宿
我叫刘光甫,是长春汽车配件一厂技术科的,您是——?哦,记者,您想采访咱啥?
……对北京“住店难”的感受?哎呀,这个您问我可算是找对人啦,咱这个感受太深了!差不多每年我都要到北京来几次,或者办事,或者换车,这旅馆是真难找!——全国各地我差不多跑遍了,就数咱北京住店难,还有上海。
就说五年前那一回吧,我和一个同事来北京出差,晚上七点下的车,因为肚子饿得慌,就先找个了地方吃饭。等吃完饭再去找旅馆,这家伙,哪能找到哇!哎呀,真是大街小巷里乱窜啊,着急上火,没辙没辙的。(按:1982年末北京只有国营饭店,旅社512家,共7万多张床位。)
最后没法子,只好在天桥那疙瘩找了个澡堂子过夜。(按:据当时市旅店公司旅客介绍站的一位副站长说,那时候北京站、前门、永定门三个介绍站天天人满为患,旅客排上七八个小时队是常事。因为旅店太少,介绍站还加了一个窗口,专门介绍客人去浴池过夜。)那是一间大屋子,里头足有七八十口子人,乌烟瘴气的,哪能睡得着哇!我就和我那同伴唠嗑,一唠,唠到三四点钟,天没亮,就赶紧跑出来了。(按:在当时,能到浴池过夜已经算幸运。几个旅客介绍站经常是每晚有七八十旅客无处介绍,这些人,就只好露宿车站、街头,真地数星星去。)
三年前:没进店先花三块钱
碰着几回这样的事,咱也有了经验。一是来北京千万得赶早车,晚上到的就挠头;二是下了车啥也甭干,先得赶紧找旅馆;三是找旅馆得一大早,过了九点就找不着了。
后两年,好像北京开了不少个体的旅馆。(按:不光是个体旅馆。1983年起,本市大规模发展第三产业,许多机关、企事业单位、街道、部队等都办起了各式各样大大小小的旅店。)大前年五六月份我又来北京,一出站,许多人过来问住不住旅馆。我听说过,这些人可不是白给你介绍旅馆。不过好歹能有地方住,省的自己操心费力找了,坑就让他坑一点吧!
当时我就挑了一个年纪比较大、面相比较和善的师傅,去他介绍的旅馆住宿。——有的年轻的可不敢搭理,说不准啥时他就给你涨价!我们那儿有人碰上过这事儿。
那老师傅推着辆平板三轮,让我上车。我说“不坐,我也知道您那地方远不了,咱俩还是走吧!”他推着车,我拿着东西,没一会就到了一家小旅店。他要了咱三块钱“介绍费”。唉!三块就三块,没这三块钱,没准儿就住不上店。
这两年:咱得挑个“称心店”
不过这都是前些年的事了。这一两年再来北京,感觉就不同了。哪怕住得离市区远一些,反正总不至于住不上旅馆,也不用自认倒霉,叫别人坑了。这不说,有时候咱还得挑挑呢:太远的不住,防空洞、地下室不住……咱首都不是也在改革嘛!就拿这一回来说,是俺今年第二次来北京,住宿这般顺利!
我们是今天下午刚到的。两点四十左右,先去国际大厦联系业务,大约三点半钟吧,从大厦出来,才想起来找旅馆。一打听,紧对门就一家“建兴旅馆”,俺们过来一问,也没费啥周折,凭工作证就住上了,条件还挺好!离北京站不远,交通方便,花钱不多,服务员态度还挺棒!(按:今天的北京,已有大小饭店、旅馆3900家,总床位达43万余张。首都的“住宿难”,已经得到初步的缓解。这是近几年实行国营、集团、个体一齐上的作法,发展第三产业的结果。)
前几年有个歌谣,是咋说来着,“想北京,盼北京,到了北京数星星。”咱算是幸运,住不上旅馆就住浴池,没数过星星。这往后,大概更数不着星星了吧。您说呢?
