近日,玉渊潭、国家植物园(北园)、中山公园、陶然亭等公园春花展陆续开幕。市公园管理中心推荐15条赏花观景大道,串联起70处公园景点,园路、花境将集中在4月至5月迎来盛花期,邀请市民游客踏青赏花,共赴一场贯穿清明、“五一”假期的春日之约。
“最美园路”串联起70处公园景点
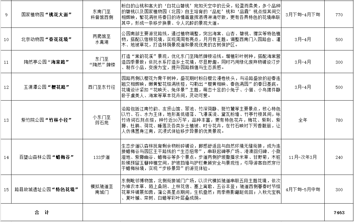
清明、“五一”假期临近,15条“最美园路”各具风貌,总长度超过7400米,串联起70处公园景点,辐射绿地面积达21万余平方米。市民游客可参考各公园推送的赏花指南,规划专属赏花路线。
每条“最美园路”的背后,是公园对植物栽植历史与园林造园技艺的深度传承与创新实践。颐和园的“丁香连翘路”起始于万寿山山脚,在绿化改造中被特意保留,延续了皇家园林春季植物造景的经典范式。丁香与连翘相伴而生,紫、白、黄色花朵交相辉映,巧妙串联起贝阙门、赅春园、苏州街等历史景点,让游客在馥郁花香中一步一景,阅读园林史册。
天坛公园对祈年殿西侧“丁香路”升级,在古柏林旁补栽了成片丁香与玉簪,通过科学的土壤改良与地被铺设,实现了古建庄严肃穆氛围与春日浪漫气息的和谐共生。
国家植物园(北园)将科研优势融入景观营造,“桃花大道”在东南门至科普馆西侧,精心展示了山桃、山碧桃、碧桃等多种桃花品种,通过科学配置与景观效果研究,形成了移步换景的科普景观大道。
紫竹院公园的“竹林小径”注重生态营建,全长780米的游线以30万竿竹子为核心,通过高低错落的地形地貌,结合飞瀑溪流与乡土植被,构建起稳定、低维护的近自然植物群落,实现了全年皆有景的优美景观。

紫竹院公园“最美园路”。北京市公园管理中心供图
这些园路普遍注重全龄友好与沉浸式体验。北京动物园在南部主要游览路线上改造一处春花花境。家长可以带孩子在看动物的间隙,漫步于此,实现一次出行,双重体验。
北海公园的“海棠路”构建可步入式的多层次花境,让游客能近距离观赏海棠的娇美。“最美园路”的铺设也多采用生态材料,如碑林“蜡梅谷”步道以森林抚育剩余物粉碎铺设,脚感舒适环保。
“最美园路”将持续优化景观效果
玉渊潭“樱花路”具有轻松浪漫的氛围,盛开的樱花与连翘构成绚烂背景,萌趣十足的小兔、小猫、小鸟摆件静卧于花丛中,吸引孩子的目光。镜面装置如同天然画框,孩子们可以通过它观察天空和花朵的倒影,激发好奇心。
秋季的彩叶景观同样不容错过。香山公园与景山公园的“红枫路”在规划设计中将丽红元宝枫、北美红枫作为骨干树种,通过点植与片植相结合的方式,在勤政殿至眼镜湖、红墙廊道等处,精心营造出层林尽染、光影斑驳的秋日盛景,预告了金秋的绚烂。
据市公园管理中心规划建设处处长杨浩介绍,“最美园路”均执行绿化特级养护标准,确保景观效果持续优化。园路、花境将集中在4月至5月迎来盛花期。


北京市属公园“最美园路”花卉主题景观路。北京市公园管理中心供图
近日,玉渊潭、国家植物园(北园)、中山公园、陶然亭等公园春花展陆续开幕。市公园管理中心推荐15条赏花观景大道,串联起70处公园景点,园路、花境将集中在4月至5月迎来盛花期,邀请市民游客踏青赏花,共赴一场贯穿清明、“五一”假期的春日之约。
“最美园路”串联起70处公园景点
清明、“五一”假期临近,15条“最美园路”各具风貌,总长度超过7400米,串联起70处公园景点,辐射绿地面积达21万余平方米。市民游客可参考各公园推送的赏花指南,规划专属赏花路线。
每条“最美园路”的背后,是公园对植物栽植历史与园林造园技艺的深度传承与创新实践。颐和园的“丁香连翘路”起始于万寿山山脚,在绿化改造中被特意保留,延续了皇家园林春季植物造景的经典范式。丁香与连翘相伴而生,紫、白、黄色花朵交相辉映,巧妙串联起贝阙门、赅春园、苏州街等历史景点,让游客在馥郁花香中一步一景,阅读园林史册。
天坛公园对祈年殿西侧“丁香路”升级,在古柏林旁补栽了成片丁香与玉簪,通过科学的土壤改良与地被铺设,实现了古建庄严肃穆氛围与春日浪漫气息的和谐共生。
国家植物园(北园)将科研优势融入景观营造,“桃花大道”在东南门至科普馆西侧,精心展示了山桃、山碧桃、碧桃等多种桃花品种,通过科学配置与景观效果研究,形成了移步换景的科普景观大道。
紫竹院公园的“竹林小径”注重生态营建,全长780米的游线以30万竿竹子为核心,通过高低错落的地形地貌,结合飞瀑溪流与乡土植被,构建起稳定、低维护的近自然植物群落,实现了全年皆有景的优美景观。

紫竹院公园“最美园路”。北京市公园管理中心供图
这些园路普遍注重全龄友好与沉浸式体验。北京动物园在南部主要游览路线上改造一处春花花境。家长可以带孩子在看动物的间隙,漫步于此,实现一次出行,双重体验。
北海公园的“海棠路”构建可步入式的多层次花境,让游客能近距离观赏海棠的娇美。“最美园路”的铺设也多采用生态材料,如碑林“蜡梅谷”步道以森林抚育剩余物粉碎铺设,脚感舒适环保。
“最美园路”将持续优化景观效果
玉渊潭“樱花路”具有轻松浪漫的氛围,盛开的樱花与连翘构成绚烂背景,萌趣十足的小兔、小猫、小鸟摆件静卧于花丛中,吸引孩子的目光。镜面装置如同天然画框,孩子们可以通过它观察天空和花朵的倒影,激发好奇心。
秋季的彩叶景观同样不容错过。香山公园与景山公园的“红枫路”在规划设计中将丽红元宝枫、北美红枫作为骨干树种,通过点植与片植相结合的方式,在勤政殿至眼镜湖、红墙廊道等处,精心营造出层林尽染、光影斑驳的秋日盛景,预告了金秋的绚烂。
据市公园管理中心规划建设处处长杨浩介绍,“最美园路”均执行绿化特级养护标准,确保景观效果持续优化。园路、花境将集中在4月至5月迎来盛花期。


北京市属公园“最美园路”花卉主题景观路。北京市公园管理中心供图